Saltar al contenido
  • 22 de mayo de 2026

Aitor Alcañiz

×

Aitor Alcañiz

  • Inicio
  • About Me
  • AITOR ALCANIZ
  • Certificates
  • Proyectos
  • Inicio
  • 2018
  • abril
30 de abril de 2018
Project Management

Project Identification

Project ideas result from numerous sources, events or needs, such as unsatisfied needs and demands, existing…

imagen del autor
Aitor
0 Comentarios
Leer más
28 de abril de 2018
Project Management

What is meant by project management?

In society almost everything we do can be described as project management. From buying our…

imagen del autor
Aitor
0 Comentarios
Leer más
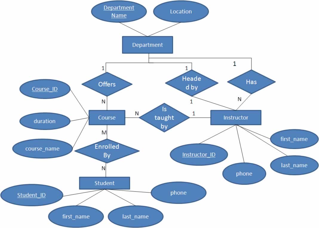
Entities, Relationships and Attributes
26 de abril de 2018
Principles of Database Concepts

Entities, Relationships and Attributes of Relational Database

In order to define the relational database concept it is important to understand the underpinning…

imagen del autor
Aitor
0 Comentarios
Leer más
relational database concept
25 de abril de 2018
Principles of Database Concepts

Relational database concept

A relational database is a collection of data elements with predefined relationships between them. These…

imagen del autor
Aitor
1 Comentarios
Leer más
Right to Be Forgotten Law
23 de abril de 2018
Internet Security

Right to Be Forgotten Law

Given the great growth of the Internet, the European Union in 2006 created the law…

imagen del autor
Aitor
0 Comentarios
Leer más
Data encryption
19 de abril de 2018
Internet Security IT

Company encryption policies and data protection

Many companies have confidential data stored on their servers and some people in the company…

imagen del autor
Aitor
0 Comentarios
Leer más
data protection act
18 de abril de 2018
Internet Security

Purpose of encrypting company transmissions

Purpose of encrypting company transmissions is because the companies that store information or that operate…

imagen del autor
Aitor
0 Comentarios
Leer más
Java
17 de abril de 2018
Java

Arithmetic operators to increase or decrease values in Java

In Java there are a couple of arithmetic operators that will allow us to increase…

imagen del autor
Aitor
0 Comentarios
Leer más
Company's systems
15 de abril de 2018
Internet Security IT

Use of company systems

Organizations may have a reason to choose to monitor employee messages or restrict their access…

imagen del autor
Aitor
0 Comentarios
Leer más
Java
14 de abril de 2018
Java

Enter data with Scanner and operate with them

The entry or reading of data in Java is one of the most important and fundamental…

imagen del autor
Aitor
0 Comentarios
Leer más

Paginación de entradas

1 2

Entradas recientes

  • Montar una red con Linux Bond y Ejecucion de Jar en LXC Alpine
  • pfSense, configuración de red, manual y la VM de pfSense
  • Instalación completa y descarga de la Iso de pfSense
  • Guía completa en español sobre HoneyDrive
  • Manual de instalación de Dionaea en Ubuntu 18.04

Comentarios recientes

  1. Ana Ruiz en How works Domain Name Server
  2. Laura Gómez en How works Domain Name Server
  3. Ana Ruiz en The purpose of the Domain Name System (DNS)
  4. Javier López en The purpose of the Domain Name System (DNS)
  5. Marta Gil en The purpose of the Domain Name System (DNS)

Archivos

  • abril 2026
  • enero 2022
  • diciembre 2021
  • mayo 2018
  • abril 2018
  • marzo 2018
  • febrero 2018
  • enero 2018
  • agosto 2017
  • julio 2017
  • mayo 2017

Categorías

  • Bitcoin
  • E-mail
  • Internet
  • Internet Architecture
  • Internet Security
  • IT
  • Java
  • Operating Systems
  • Paintings
  • Photography
  • Principles of Database Concepts
  • Project Management
  • Proxmox
  • Web browsers
  • Web Server

NewsBlogger - Revista y blog WordPress Tema 2026 | Funciona con SpiceThemes